WebRTC
WebRTC模拟传输视频流,video通过本地节点peer传输视频流
更新日期: 2021-12-16
2021-12-16 更新参考
2021-12-15 创建文档
video -> video
在网页上,video传输视频到另一个video。
html
video用source设定视频路径
< video id = "fromVideo" playsinline controls loop muted >
< source src = "../../src/video/s1.mp4" type = "video/mp4" >
< p > 当前浏览器不支持视频播放</ p >
</ video >
< video id = "toVideo" playsinline autoplay ></ video >
2个video元素,一个预设视频路径,另一个准备接收视频流。
js
需要监听canplay事件。
'use strict' ;
const srcVideo = document . getElementById ( 'fromVideo' );
const toVideo = document . getElementById ( 'toVideo' );
srcVideo . addEventListener ( 'canplay' , () => {
let stream ;
const fps = 0 ;
if ( srcVideo . captureStream ) {
stream = srcVideo . captureStream ( fps );
} else if ( srcVideo . mozCaptureStream ) {
stream = srcVideo . mozCaptureStream ( fps );
} else {
console . error ( 'rustfisher.com: 不支持captureStream方法!' );
stream = null ;
}
toVideo . srcObject = stream ;
});
captureStream方法返回一个MediaStream 对象,拥有实时数据流。
参考HTMLMediaElement.captureStream()
本地直接打开html,captureStream(fps)方法报错
Uncaught DOMException:
Failed to execute 'captureStream' on 'HTMLMediaElement':
Cannot capture from element with cross-origin data
at HTMLVideoElement.<anonymous>
需要在HTTPS下运行。调试的时候需要注意。
示例效果链接
模拟连接节点
前面是从一个video传到另一个video。现在我们来模拟通过RTCPeerConnection 来传输视频流。
准备工作
html上摆放2个video,第一个fromVideo作为源,toVideo显示接收后的视频
< div id = "container" >
< video id = "fromVideo" playsinline controls muted >
< source src = "../../src/video/v5_1.mp4" type = "video/mp4" >
< p > 当前浏览器不支持视频播放</ p >
</ video >
< video id = "toVideo" playsinline autoplay controls ></ video >
< p > 受网速影响,视频加载需要一些时间</ p >
</ div >
< script src = "../../src/js/adapter-2021.js" ></ script >
< script src = "js/pc.js" async ></ script >
网速好的也可以用webrtc.github.io adapter
< script src = "https://webrtc.github.io/adapter/adapter-latest.js" ></ script >
js中拿到这2个video元素
'use strict' ;
const srcVideo = document . getElementById ( 'fromVideo' );
const toVideo = document . getElementById ( 'toVideo' );
获取视频流
数据流从一个节点传输到另一个节点,先定义变量
let stream ; // 源头的数据流
let pc1 ; // 源
let pc2 ; // 目标
const offerOptions = {
offerToReceiveAudio : 1 ,
offerToReceiveVideo : 1
};
let startTime ; // 记录的开始时间
从srcVideo拿视频流。
function tryGetStream () {
if ( stream ) {
console . log ( '已经有视频流了,这里跳过' );
return ;
}
if ( srcVideo . captureStream ) {
stream = srcVideo . captureStream ();
console . log ( 'captureStream获取到了视频流' , stream );
call ();
} else if ( srcVideo . mozCaptureStream ) {
stream = srcVideo . mozCaptureStream ();
console . log ( 'mozCaptureStream()获取到了视频流' , stream );
call ();
} else {
console . log ( '不支持 captureStream()' );
}
}
srcVideo . oncanplay = tryGetStream ; // 监听播放事件
if ( srcVideo . readyState >= 3 ) {
console . log ( '已经可以播放视频了 直接去拿视频流' );
tryGetStream ();
}
srcVideo . play (); // 开始播放
和前面的例子类似,尝试用captureStream方法获取视频流。
call()方法在后面。
监听toVideo的一些事件
toVideo . onloadedmetadata = () => {
console . log ( `toVideo onloadedmetadata 宽高 ${ toVideo . videoWidth } px, ${ toVideo . videoHeight } ` );
};
toVideo . onresize = () => {
console . log ( `toVideo onresize: ${ toVideo . videoWidth } x ${ toVideo . videoHeight } ` );
if ( startTime ) {
const elapsedTime = window . performance . now () - startTime ;
console . log ( 'resize耗时: ' + elapsedTime . toFixed ( 3 ) + 'ms' );
startTime = null ; // 消耗掉这个开始时间标志
}
};
传输
新建2个RTCPeerConnection ,开始传输。
function call () {
console . log ( 'call 开始.....' );
startTime = window . performance . now ();
const videoTracks = stream . getVideoTracks ();
const audioTracks = stream . getAudioTracks ();
if ( videoTracks . length > 0 ) {
console . log ( `使用的视频设备: ${ videoTracks [ 0 ]. label } ` );
}
if ( audioTracks . length > 0 ) {
console . log ( `使用音频设备: ${ audioTracks [ 0 ]. label } ` );
}
const servers = null ;
pc1 = new RTCPeerConnection ( servers );
console . log ( '创建本地节点pc1' );
pc1 . onicecandidate = e => onIceCandidate ( pc1 , e );
pc2 = new RTCPeerConnection ( servers );
console . log ( '创建远端节点pc2' );
pc2 . onicecandidate = e => onIceCandidate ( pc2 , e );
pc1 . oniceconnectionstatechange = e => onIceStateChange ( pc1 , e );
pc2 . oniceconnectionstatechange = e => onIceStateChange ( pc2 , e );
pc2 . ontrack = gotRemoteStream ;
stream . getTracks (). forEach ( track => pc1 . addTrack ( track , stream ));
console . log ( 'pc1加载视频流' );
console . log ( 'pc1 创建offer' );
pc1 . createOffer ( onCreateOfferSuccess , onCreateSessionDescriptionError , offerOptions );
}
function onCreateSessionDescriptionError ( error ) {
console . log ( `创建会话描述出错: ${ error . toString () } ` );
}
function onCreateOfferSuccess ( desc ) {
console . log ( `Offer from pc1 ${ desc . sdp } ` );
console . log ( 'pc1 setLocalDescription start' );
pc1 . setLocalDescription ( desc , () => onSetLocalSuccess ( pc1 ), onSetSessionDescriptionError );
console . log ( 'pc2 setRemoteDescription start' );
pc2 . setRemoteDescription ( desc , () => onSetRemoteSuccess ( pc2 ), onSetSessionDescriptionError );
console . log ( 'pc2 createAnswer start' );
pc2 . createAnswer ( onCreateAnswerSuccess , onCreateSessionDescriptionError );
}
function onSetLocalSuccess ( pc ) {
console . log ( ` ${ getName ( pc ) } setLocalDescription complete` );
}
function onSetRemoteSuccess ( pc ) {
console . log ( ` ${ getName ( pc ) } setRemoteDescription complete` );
}
function onSetSessionDescriptionError ( error ) {
console . log ( `Failed to set session description: ${ error . toString () } ` );
}
function gotRemoteStream ( event ) {
if ( toVideo . srcObject !== event . streams [ 0 ]) {
toVideo . srcObject = event . streams [ 0 ];
console . log ( 'pc2 收到远端数据流' , event );
}
}
function onCreateAnswerSuccess ( desc ) {
console . log ( `Answer from pc2: ${ desc . sdp } ` );
console . log ( 'pc2 setLocalDescription start' );
pc2 . setLocalDescription ( desc , () => onSetLocalSuccess ( pc2 ), onSetSessionDescriptionError );
console . log ( 'pc1 setRemoteDescription start' );
pc1 . setRemoteDescription ( desc , () => onSetRemoteSuccess ( pc1 ), onSetSessionDescriptionError );
}
function onIceCandidate ( pc , event ) {
getOtherPc ( pc ). addIceCandidate ( event . candidate )
. then (
() => onAddIceCandidateSuccess ( pc ),
err => onAddIceCandidateError ( pc , err )
);
console . log ( ` ${ getName ( pc ) } ICE candidate: ${ event . candidate ? event . candidate . candidate : '(null)' } ` );
}
function onAddIceCandidateSuccess ( pc ) {
console . log ( ` ${ getName ( pc ) } addIceCandidate success` );
}
function onAddIceCandidateError ( pc , error ) {
console . log ( ` ${ getName ( pc ) } failed to add ICE Candidate: ${ error . toString () } ` );
}
function onIceStateChange ( pc , event ) {
if ( pc ) {
console . log ( ` ${ getName ( pc ) } ICE state: ${ pc . iceConnectionState } ` );
console . log ( 'ICE state change event: ' , event );
}
}
function getName ( pc ) {
return ( pc === pc1 ) ? 'pc1' : 'pc2' ;
}
function getOtherPc ( pc ) {
return ( pc === pc1 ) ? pc2 : pc1 ;
}
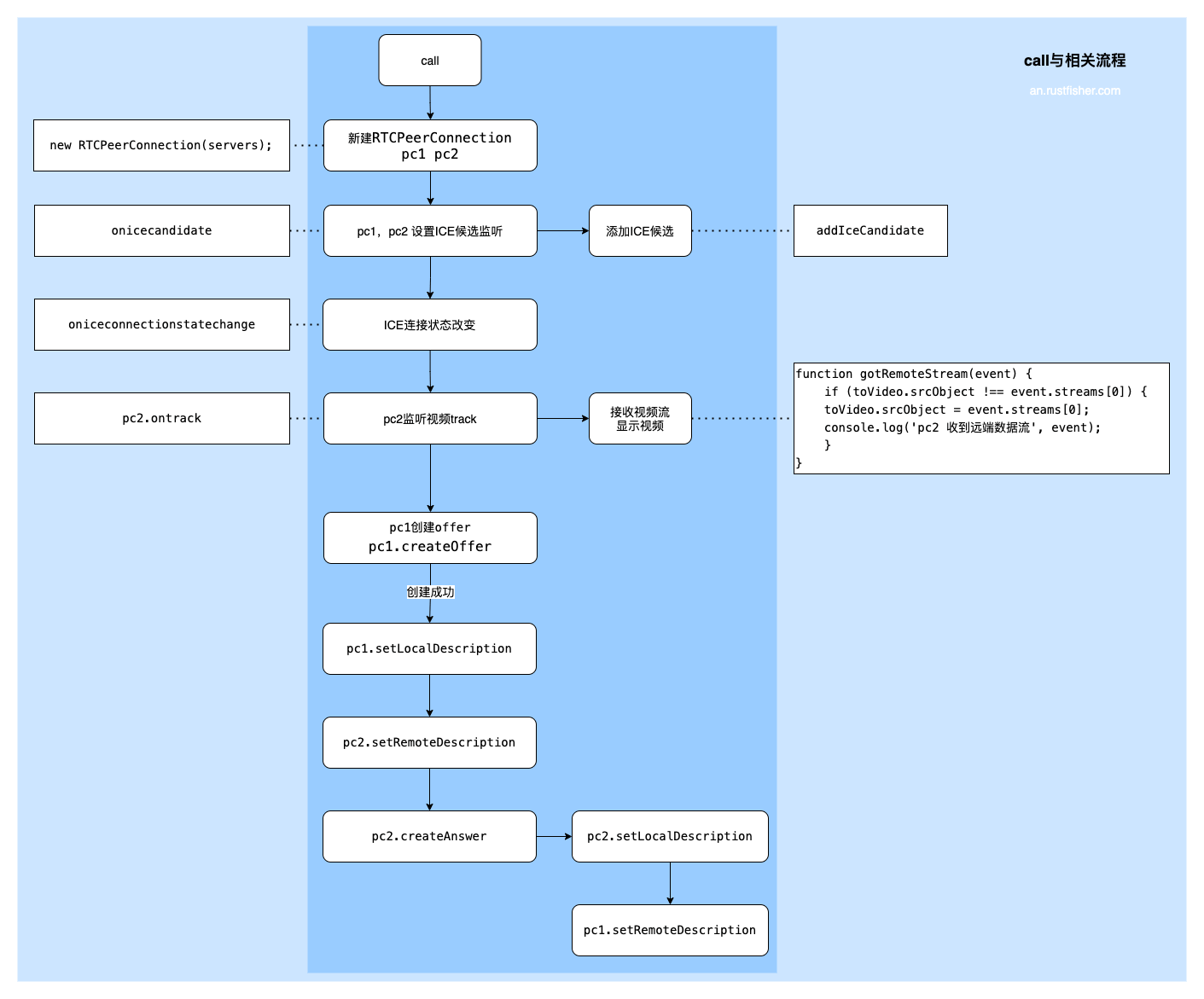
call()方法发起模拟传输的流程。新建节点后,设置ICE相关接听。监听ICE候选变化和连接状态变化。
pc1创建offer,pc2应答(answer)。pc2拿到视频流后,直接显示出来。
call与相关流程图示
效果
示例效果请参考链接https://www.an.rustfisher.com/webrtc/capture/video-local-peer/pc.html
小结
本文的两个例子还没有用到真正的传输服务 ,因此是模拟进行视频流的传输。可以熟悉一下video元素以及captureStream的用法,和创建节点和设置ICE的流程。
WebRTC系列
参考
本文链接
本文也发布在
华为云社区
知乎
本站说明
一起在知识的海洋里呛水吧。广告内容与本站无关。如果喜欢本站内容,欢迎投喂作者,谢谢支持服务器。如有疑问和建议,欢迎在下方评论~
🖥️云雨服务器
🙋反馈问题
🔥最近更新
🍪投喂作者